Auto Electronics 101
  • Home
  • FORUM
  • Shopping Cart
  • Support

Login Form

  • Forgot your password?
  • Forgot your username?
  • Create an account

Main Menu

  • Automotive Repair Help
  • Electronics Repair Help
  • Locksmith Repair Help
  • Misc. Educational Material
  • Bench, Boot & In-Circuit Pinouts
  • Benchtop Power-up Pinouts
  • BIN File Decoding
  • Circuit Schematics
  • YouTube Public Playlists
  • Wiring Diagrams
    • Acura, Honda
    • Chrysler, Dodge, Jeep
    • Ford, Lincoln, Mercury
    • General Motors
    • Infiniti, Nissan, Subaru
    • Large Trucks
    • Mazda, Mazda USA
    • Mitsubishi

Web Shop

  • Electrical Components
  • J2534 Calibration Files
  • KESS Recovery Files
  • Memory Dumps
  • VMWare (Premade VMS)
  • PC Apps & Docs
  • Tools & Supplies

  1. You are here:  
  2. Wiring Diagrams
  3. Ford, Lincoln, Mercury
  4. Ford Fusion 2006-2009 wiring diagrams

Ford Fusion 2006-2009 wiring diagrams

Parent Category: Wiring Diagrams
Category: Ford, Lincoln, Mercury
  • wiring
  • ford
  • diagrams
  • fusion

C175B-Powertrain Control Module-1
C175B-Powertrain Control Module-2
C175E-Powertrain Control Module-1
C175E-Powertrain Control Module-2
C175E-Powertrain Control Module-3
C220-Instrument Cluster-1
C2280A-Smart Junction Box-1
C2280B-Smart Junction Box-1
C2280C-Smart Junction Box-1
C2280D-Smart Junction Box-1
C2280E-Smart Junction Box-1
C2280F-Smart Junction Box-1
C2280G-Smart Junction Box-1
C250-Ignition Switch-1
C250-Ignition Switch-2
C251-Data Link Connector-1
C251-Data Link Connector-2
C252-Passive Anthi-Theft Transceiver-1
C252-Passive Anthi-Theft Transceiver-2
C310A-Restraints Control Module-1
C310B-Restraints Control Module-1
C310B-Restraints Control Module-2
Power Distribution0 (1)-1
Power Distribution0 (10)-1
Power Distribution0 (11)-1
Power Distribution0 (12)-1
Power Distribution0 (13)-1
Power Distribution0 (14)-1
Power Distribution0 (15)-1
Power Distribution0 (16)-1
Power Distribution0 (17)-1
Power Distribution0 (18)-1
Power Distribution0 (19)-1
Power Distribution0 (2)-1
Power Distribution0 (20)-1
Power Distribution0 (21)-1
Power Distribution0 (22)-1
Power Distribution0 (23)-1
Power Distribution0 (24)-1
Power Distribution0 (3)-1
Power Distribution0 (4)-1
Power Distribution0 (5)-1
Power Distribution0 (6)-1
Power Distribution0 (7)-1
Power Distribution0 (8)-1
Power Distribution0 (9)-1
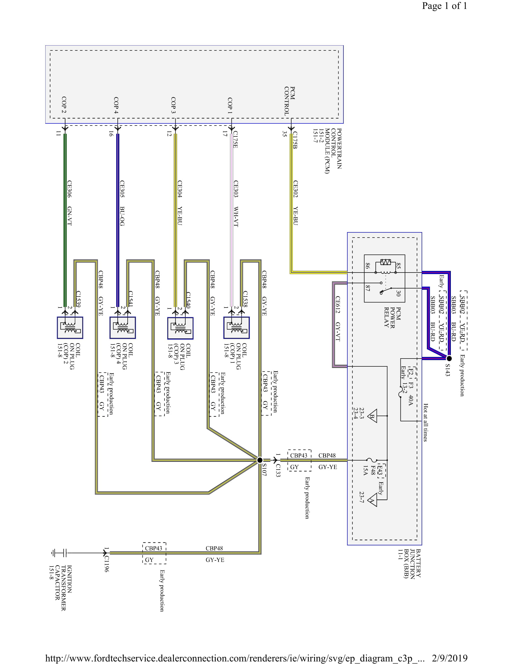
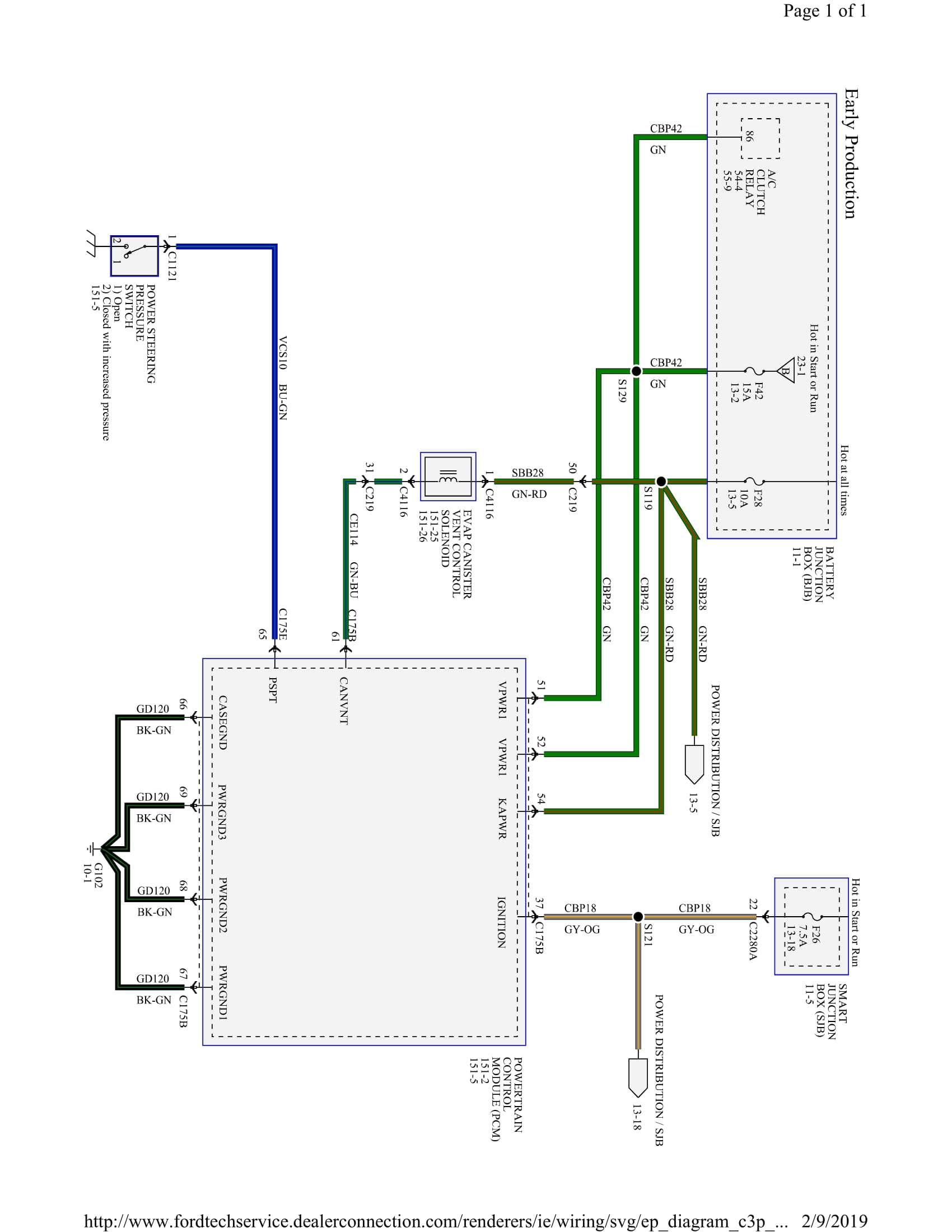
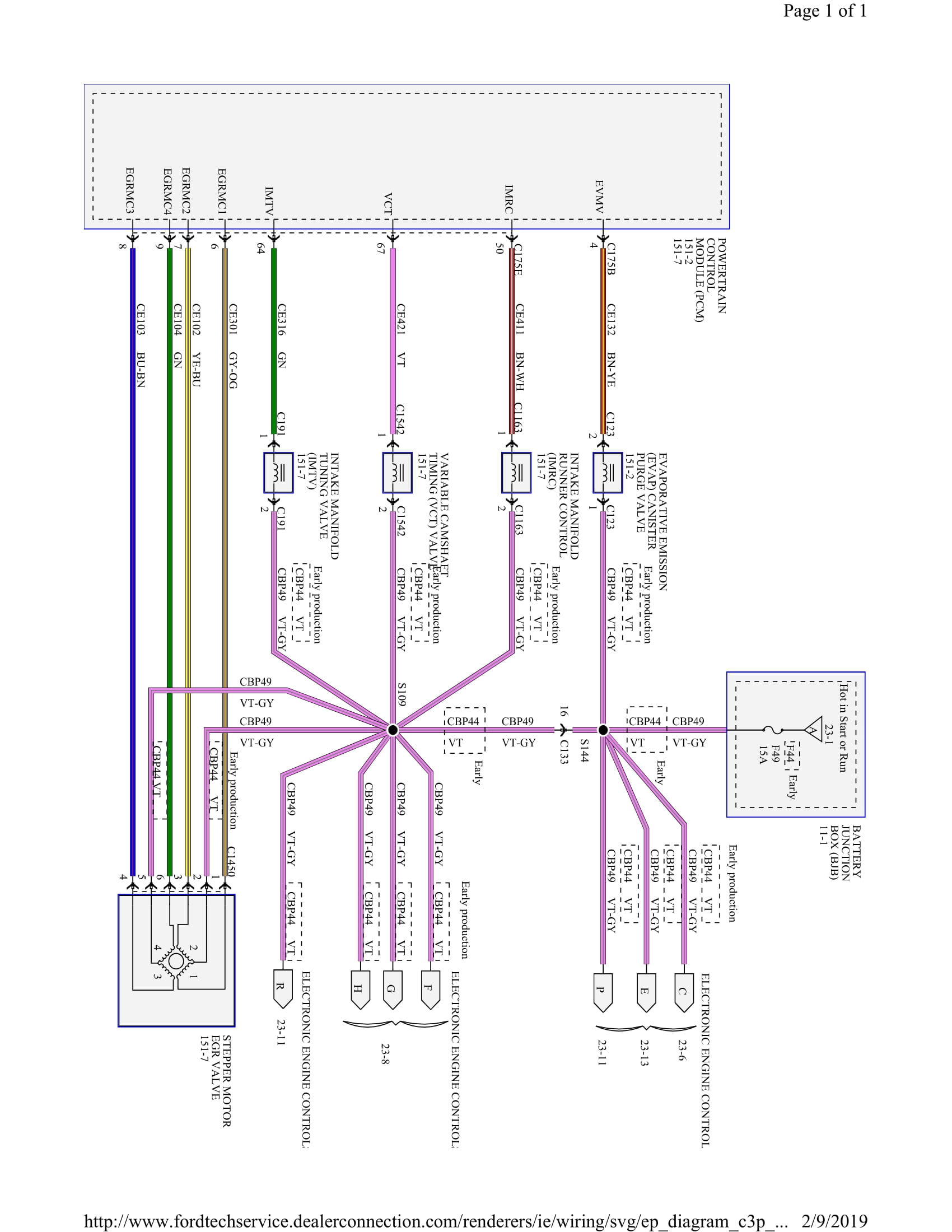
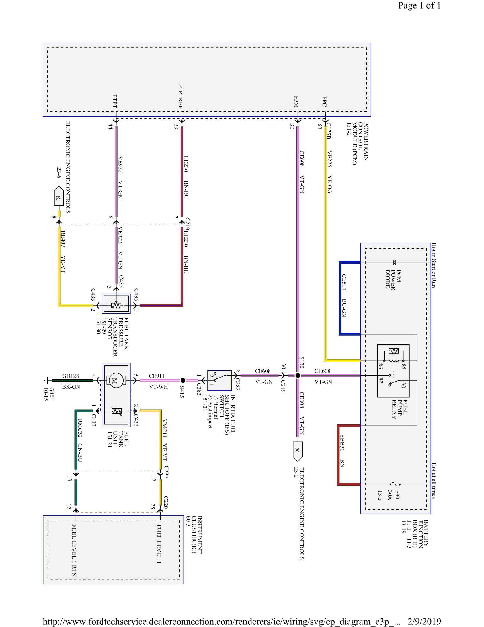
Eec2.3L-01-1
Eec2.3L-02-1
Eec2.3L-03-1
Eec2.3L-04-1
Eec2.3L-05-1
Eec2.3L-06-1
Eec2.3L-07-1
Eec2.3L-08-1
Eec2.3L-09-1
Eec2.3L-10-1
Eec2.3L-11-1
Eec2.3L-12-1
Eec2.3L-13-1
Eec3.0L-01-1
Eec3.0L-02-1
Eec3.0L-03-1
Eec3.0L-04-1
Eec3.0L-05-1
Eec3.0L-06-1
Eec3.0L-07-1
Eec3.0L-08-1
Eec3.0L-09-1
Eec3.0L-10-1
Eec3.0L-11-1
Eec3.5l-01-1
Eec3.5l-02-1
Eec3.5l-03-1
Eec3.5l-04-1
Eec3.5l-05-1
Eec3.5l-06-1
Eec3.5l-07-1
Eec3.5l-08-1
Eec3.5l-09-1
Eec3.5l-10-1
Foglights01-1
Headlamps01-1
Headlamps02-1
Headlamps03-1
Ic-01-1
Ic-02-1
Ic-03-1
Ic-04-1
Starting-01-1
Starting-02-1
Starting-03-1
Turn signals (1)-1
Turn signals (2)-1
Turn signals (3)-1
Turn signals (4)-1
Turn signals (5)-1
Turn signals (6)-1
Turn signals (7)-1